E-commerce and
personal
mobility

Research often considers online purchases as replacements of physical purchases in stores, but behavioural side-effects need to be considered.

The substitution hypothesis

From a mobility point of view, it is more efficient for a few vehicles to make several round trips (i.e. the case of online shopping) than for a large number of vehicles to make individual trips to and from stores (i.e. the case of physical shopping). Early studies compare the two ways of shopping, assuming that online purchases replace store trips for physical purchases. These studies follow the principle of substitution.

Illustration of “personal vehicle travel” (physical shopping) compared to “shared-used vehicle travel” (online shopping) (Wygonik & Goodchild, 2012).

The figure left illustrates this comparison. In accordance, many studies demonstrate substantial savings in traffic and negative transport side-effects, notably emissions. Cairns (2005), for example, evaluated international evidence related to switching from store-bought groceries to e-groceries and found reductions in vehicle-kilometres by 70% to be realistic. Much later as e-commerce became more a reality, Wygonik and Goodchild (2012) reached similar conclusions. They cite savings in vehicle-kilometres between 60% and 80%, in CO2 emissions between 18% and 87% and in fuel use of 88%. Contrary, while Wygonik and Goodchild (2014) confirm that personal travel for everyday purchases generates more vehicle-kilometres than deliveries of online purchases, they find deliveries by truck generating higher levels of pollutants. Zhang and Zhang (2013) argue that the environmental impact of trucks in the United States are much greater than those of vans in China. For e-commerce deliveries in a European context, vans are more common as well.

While most studies presume car-based trips for shopping, consumers also shop by means of more sustainable transport modes, significantly changing the impact of substitution. Simply put, trips by foot or by bike are always preferred over e-commerce induced delivery trips and in this case the substitution of purchases by e-commerce is negative for the environment. Yet long travels in diesel cars for a single purpose are better replaced by an online purchase, in which case e-commerce is preferable to traditional commerce. Particularly in cities, public transport, cycling and walking are common. In their UK-based research, Edwards et al. (2010) calculate that a personal shopping trip by car emits 24 times more CO2 than a single drop within a home delivery round, while taking the bus lowers the difference to 7 times the amount of CO2 emitted. Shahmohammadi et al. (2020) apply different input variables for consumers’ travel modes based on sources from the United States, the United Kingdom, the Netherlands and China.

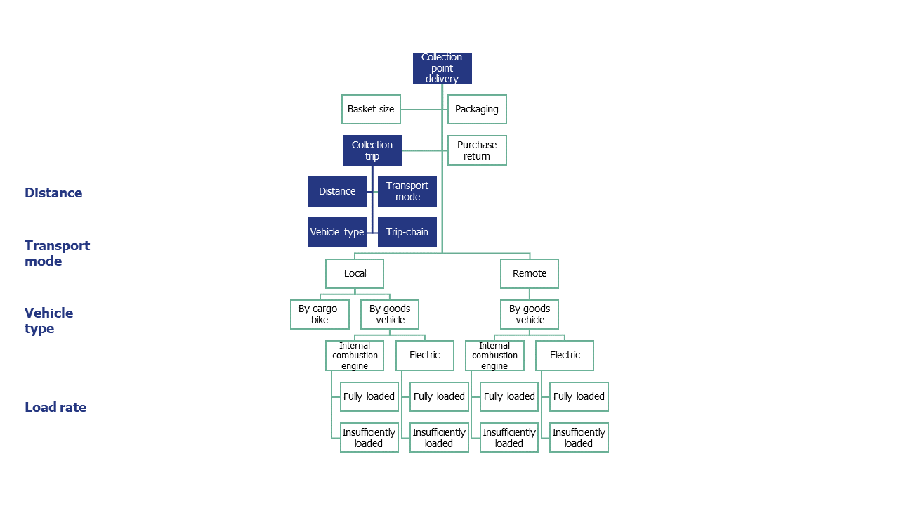
Based on Buldeo Rai (2021), the figures below visualise the parameters to compare the mobility impact between an online purchase and a purchase in-store. Kilometre-distance, transport mode and vehicle type per purchase are determinant for both passenger and goods transport. These factors largely depend on the locations of stores and stock. Consumers can optimise their trips by trip-chaining, while loading rate improvements can optimise deliveries. Basket sizes are critical to compare the environmental impact between online and physical purchases. “Regardless of the fulfilment method, emissions per item increase inversely with basket size”, state Van Loon et al. (2015).

For deliveries, the environmental impact increase when consumers are absent at the time of delivery (so-called “delivery failure”) and when online purchases result in a purchase return. In France, around 10% of online purchases are returned, reaching up to 30% in certain sectors such as clothing, while the presence rate at delivery varies between 80% and 93% (Bon-Maury et al, 2021). Particularly in e-commerce discussions, packaging is an important parameter to consider as it protects purchases during transport (i.e. thereby limiting damages, returns and redeliveries). Consumers use shopping bags for in-store shopping as well, but comparatively more packaging is needed when purchases are not “selfdelivered” by consumers to the home. When online purchases are delivered to collection points, as requested or following a failed delivery attempt, consumers’ collection trips are important to consider as well.


Complex consumer behaviour

Neither online shopping nor conventional retail significantly outcompete the other, it depends on consumer behaviour. Generally, research initiatives that address the “behavioural level” surpass the substitution bias and acknowledge the very different experiences that online shopping and in-store shopping offer. As such, they are not direct substitutes.

This is important, as the assumption of full substitution exaggerates the potential of e-commerce to cut congestion and emissions, among others. Behavioural effects probably play out differently from one person, purchase and situation to the other. Although more detailed and generalisable data are difficult to get by, three hypotheses are proposed. Cullinane (2009) describes modification, generation and addition effects that can occur when new technology interacts with old. In light of the e-commerce discussion, these terms entail the following:

  • Modification occurs when online retail channels are used to conduct or change planned shopping activities, which is likely to reduce travel.

  • Generation occurs when online retail channels give new information, new acquaintances and new possibilities which induce more travel.

  • Addition occurs when online retail channels come in addition to physical retail channels and there is no specific relationship between them.

Four types of consumer behaviour are proposed to evaluate the environmental impact of shopping: (1) omnichannel (possibly leading to more trips per purchase), (2) fragmentation (possibly leading to more trips for total purchases), (3) increased purchase demand, (4) increased travel demand. While such behavioural considerations are rarely explicitly included in research, some recent studies seem to confirm their existence and relevance.

CO2 impact of single and omnichannel shopping behaviours (Buldeo Rai et al., 2019).

(1) Online and omnichannel retail facilitates consumers to combine several retail channels for a single purchase. As such, consumers’ shopping journeys need to be considered as a five-phased process, potentially leading to additional pre and post purchase trips: research, testing, purchase, reception and return. Different types of omnichannel purchase behaviour exist. Shopping behaviour in which online browsing is combined with travel for purchasing (i.e. “webrooming”), collection (i.e. “click-and-collect”) or delivery does not result in additional transport. Possibly, it even optimises shopping and its associated travel. Other behaviours lead to more detrimental environmental effects as they induce several trips for a single purchase. Common examples include online purchases following an in-store visit (e.g. “showrooming” or ordering in-store selected items online) or home delivery of in-store purchases (i.e. “ship-from-store”). The graph above visualises the CO2 impact associated with six types of consumer behaviour.

In-store groceries shopping among respondents who have and who have never used online shopping (6t, 2018).

(2) When it comes to consumers’ purchases overall, online and physical retail channels are not only used complementary to support one specific purchase, they also exist separately from each other. Consumers who frequently shop online are found to make the same number of trips to stores, as those who do not, say Shahmohammadi et al. (2020). Compared to a pre e-commerce baseline situation, it seems only natural that a process of fragmentation takes place. The immense adoption of smartphones has further enforced the fragmentation process. Purchases are possible at any time of the day, “including when we are at work, using public transport, waiting at airports and even climbing up mountains” (Cullinane, 2009).

Evolution of the average basket value per purchase and the monthly purchase frequency of e-commerce (Bon-Maury et al., 2021).

While any consolidation of shopping activities reduces their environmental impact, fragmented purchases create the opposite. These two graphs demonstrate results from a survey by 6t, showing that Parisiens and New Yorkers who buy e-groceries, still visit supermarkets approximately as frequently as those who never buy groceries online (6t, 2018). What’s more, their survey established that only 3% of Parisians and New Yorkers no longer take trips to the grocery store since they have started shopping for groceries online. A French e-commerce report shows that the number of monthly online purchases increased over the years, while the value of purchase baskets decreased (Bon-Maury et al., 2021). Based on the 2017 Citywide Mobility Survey implemented by the New York City Department of Transportation, Tejada and Conway (2021) conclude that consumers who order prepared food and other packages online, are more likely to make more trips. Evidently, e-commerce has changed consumer activity paths, which are no longer solely polarised by precise, grounded locations (such as hypermarkets, local stores) but fragmented in space and time.

The figure below shows the frequency of online purchases in the last three months of 2020, in different countries in Europe. In the United Kingdom, almost half of consumers ordered six items or more online.

Frequency of online purchases in the last three months of 2020 (Ecommerce Europe, 2021).

Frequency of online purchases in the last three months of 2020 (Ecommerce Europe, 2021).

(3) E-commerce is criticised for encouraging over-consumption, creating new needs of products that were not available, known or even existent before or by offering products at lower prices. If the worldwide web increases transport demand, the likelihood that active online shoppers reduce their shopping trips is limited. “People who purchase online more frequently seem to have a higher shopping demand”, say Shi et al. (2019) based on a survey in Chengdu, China. Similarly, a study in Germany points out that the time spent online is a considerable predictor for consumption overall (Frick and Matthies, 2020).

(4) Ultimately, even if online channels provide consumers with a more efficient and less time-consuming alternative and full substitution takes place, the key question remains which activities fill up the saved time. When it comes to environmental sustainability, of interest is specifically which role transport plays therein: i.e. more unsustainable travel, more sustainable travel or no travel at all. For instance, the elimination of shopping trips can lead to other “maintenance trips” for eating meals, medical care, taking care of the household or personal obligations (Cullinane, 2009). True reductions in transport and negative environmental effects associated with it, only occur if consumers stays at home or perform trips using other modes than private motorised ones. Based on data from the 2017 National Household Travel Survey, Xu and Saphores (2021) found that medium frequency e-shopping households have on average 10 more activities per month on weekdays than low frequency e-shopping households, which translates into over 90 additional vehicle-kilometres. For high frequency e-shopping households, it concerns 7 more activities per month and 85 additional vehicle-kilometres. Of these additional activities, 2 to 3 are for shopping.

A review study by Mokhtarian (2009) shows that while internet-usage and mobile phone penetration increased tremendously from 1984 to 2004, annual kilometres driven per driver increased by 34% over the same period of time. Between 2000 and 2017, strong increases in goods transport also characterise European roads, while passenger-kilometres remain somewhat stable (EEA, 2019). Yet new findings suggest that the part of shopping trips in total travel is decreasing. Surveys in France and the United States indicate a stabilisation in personal mobility for shopping. In France, the share of trips to large supermarkets (“hypermarkets”) increased until the beginning of the 2000s, but this evolution has come to a stop. The findings of the 2018 transport survey in the Île-de-France region surrounding Paris show a decline in travel between homes and stores: from 5.5 million trips per day in 2010 to 5.3 million trips per day in 2018 (Île-de-France Mobilités, 2019). In the United States, the most recent National Household Travel Survey shows a significant decrease in the number of personal trips for three major purposes, among which shopping. About one-third fewer trips for shopping and errands are reported in 2017 compared to 1995 (Mcguckin & Fucci, 2018).

Above all, what this shows is the need to take consumer behaviour into account from a comprehensive point of view: in its variation of activities taking place in various times and various places.

Previous Article

References

 

6t. (2018). Online Consumption and Mobility Practices: Crossing Views From Paris and NYC (Issue November). https://6-t.co/en/online-consumption-paris-nyc/

Bon-Maury, G., Fosse, J., Deketelaere-Hanna, M., Lambert, P., Vinçon, P., Constanso, V., Verzat, V., & Guérin, V. (2021). Pour un développement durable du commerce en ligne. https://www.contexte.com/article/environnement/info-contexte-ce-que-dit-le-rapport-gouvernemental-sur-les-impacts-du-commerce-en-ligne_128572.html

Buldeo Rai, H. (2021). The net environmental impact of online shopping, beyond the substitution bias. Journal of Transport Geography, 93(103058).

Buldeo Rai, H. (2019). Environmental sustainability of the last mile in omnichannel retail. VUBPRESS.

Cairns, S. (2005). Delivering supermarket shopping: More or less traffic? Transport Reviews, 25, 51–84.

Cullinane, S. (2009). From Bricks to Clicks: The Impact of Online Retailing on Transport and the Environment. Transport Reviews, 29(6), 759–776.

Edwards, J., McKinnon, A., & Cullinane, S. (2010). Comparative analysis of the carbon footprints of conventional and online retailing: A “last mile” perspective. International Journal of Physical Distribution & Logistics Management, 40(1/2), 103–123.

EEA. (2019). Passenger and freight transport demand in Europe. https://www.eea.europa.eu/data-and-maps/indicators/passenger-and-freight-transport-demand/assessment-1

Ecommerce Europe. (2021). 2021 European E-commerce Report. https://ecommerce-europe.eu/wp-content/uploads/2021/09/2021-European-E-commerce-Report-LIGHT-VERSION.pdf

Frick, V., & Matthies, E. (2020). Everything is just a click away. Online shopping efficiency and consumption levels in three consumption domains. Sustainable Production and Consumption, 23, 212–223.

Île-de-France Mobilités. (2019). La nouvelle enquête globale transport: Présentation des premiers résultats 2018. http://www.omnil.fr.

Mcguckin, N., & Fucci, A. (2018). Summary of Travel Trends: 2017 National Household Travel Survey. https://nhts.ornl.gov/.

Mokhtarian, P. L. (2009). If telecommunication is such a good substitute for travel, why does congestion continue to get worse ? Transportation Letters, 1(1).

Shi, K., De Vos, J., Yang, Y., & Witlox, F. (2019). Does e-shopping replace shopping trips? Empirical evidence from Chengdu, China. Transportation Research Part A.

Tejada, C., & Conway, A. (2021). Modeling Consumer Online Shopping Behavior and its Expected Impact on Personal Trips in New York City.

Van Loon, P., Deketele, L., Dewaele, J., McKinnon, A., & Rutherford, C. (2015). A comparative analysis of carbon emissions from online retailing of fast moving consumer goods. Journal of Cleaner Production, 106, 478–486.

Wygonik, E., & Goodchild, A. (2012). Evaluating the Efficacy of Shared-use Vehicles for Reducing Greenhouse Gas Emissions: A U.S. Case Study of Grocery Delivery. Journal of the Transportation Research Forum, 51(2).

Wygonik, E., & Goodchild, A. (2014). Comparison of vehicle miles traveled and pollution from three goods movement strategies. Transport and Sustainability, 6, 63–82.

Zhang, L., & Zhang, Y. (2013). A Comparative Study of Environmental Impacts of Two Delivery Systems in the Business-to-Customer Book Retail Sector. Journal of Industrial Ecology, 17, 407–417.

Xu, L., & Saphores, J.-D. (2021). I e-shop, and therefore I travel more? Evidence from the 2017 U.S. National Household Travel Survey.